Foster innovative ideas with idea management software
Table of contents
Idea management software, sometimes called innovation management software, is used to vet new product ideas, develop new internal procedures and policies, respond to customer and employee suggestions, and much more. It’s essential to have an open line of communication for your employees to express their opinions and feel validated in their place of work.
Innovation is critical for businesses because it helps them stay competitive, adapt to changing customer needs, improve efficiency, and increase profitability. Without innovation, businesses risk falling behind their competitors and becoming irrelevant in their industry. Utilizing idea management software can help organizations offer this line of communication to their employees.
Ideas can come from anywhere: employees, customers, partners, the market, etc., and can be in a variety of categories, for instance:
- New products for a product manager to consider
- Product improvements for engineers
- Process improvements
- Strategic initiatives for leadership
- Morale improvements
- Goodwill efforts
Boost organizational innovation with Nutrient Workflow
To capture those great ideas, you need a system that anyone can use to share their thoughts. You also need a consistent, transparent way to track those ideas and ensure the right people see them and respond. To this end, we’ve created this Idea Management App(opens in a new tab) that handles all the heavy lifting, including dynamic assignment and idea scoring.
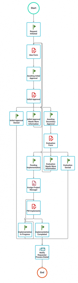
Here’s an example of the prebuilt Nutrient Workflow process:
Process:

Form:

Idea Evaluation Form:

Nutrient Workflow offers our customers free process apps that are almost finished—you just have to add your users! You can see all of our Process Apps here(opens in a new tab)! If you’d like to discuss implementing idea management software at your organization, reach out to us for a personalized demo!