Use Case of The Week: Invoice Approval
Table of contents
Is Your Invoice Process Manual?
Whether the approval process is via paper or email, it results in long approval cycle times that slow down the business and requires escalating overhead to keep up with. Your invoice approval process may not be like another company’s process but like any other company, you need to automate as much of the workflow as possible. Using invoice approval software like Nutrient Workflow you can design and implement a completely automated approval process that follows your company’s standards and procurement process.
With this Invoice Approval Process app(opens in a new tab), you can quickly spin up an automated process for handling your invoices predictably and efficiently.
Invoice Approval Form:

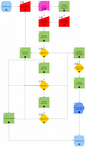
Approval Process:

This process can be downloaded and imported into your Nutrient Workflow instance. The downloadable .json file is at the bottom of the process app page here(opens in a new tab).