How to Streamline the Contract Approval Process
Table of contents
Are You Happy with Your Current Contract Approval Process?
If your company is like many, it has no efficient means of managing your contract approval process. Contract review requests may come through phone calls, faxes, or emails, creating a great deal of confusion and inefficiency.
Typically, the contract approval process involves multiple stakeholders, including legal departments, contract administrators, and business leaders.
What is Contract Approval?
Contract approval is a critical process that involves the thorough review and endorsement of a contract before it is finalized and executed. This process ensures that the contract aligns with the company’s standards, policies, and legal requirements. Typically, the contract approval process involves multiple stakeholders, including the legal department, contract administrators, and business leaders. Each of these parties plays a vital role in scrutinizing the contract to ensure it is fair, reasonable, and in line with the company’s objectives. By meticulously reviewing and approving contracts, businesses can safeguard their interests and ensure compliance with all necessary regulations.
The Problem with Manual Contract Approvals
- Employees and managers cannot see where contract requests are in the approval process.
- New or revised contracts that need immediate approval to support the business's operations or, in the case of sales, win new business are delayed or lost due to the request not receiving approval in a timely matter.
- Request information is missing, requiring numerous back-and-forth communications to get all the required information.
- There is no audit trail for who requested approval, who approved it, when it was submitted/approved, etc.
- There is no high-level view of how many requests were submitted and where bottlenecks may occur.
Ready to automate and streamline your contract review and approval process?
See Nutrient Workflow in Action(opens in a new tab)
Benefits of a Streamlined Approval Process
A streamlined contract approval process offers numerous advantages that can significantly enhance business operations:
- Reduced Contract Processing Time: Automating the approval process can drastically cut down the time required to approve contracts, enabling businesses to act swiftly and adapt to market changes.
- Improved Efficiency: By eliminating unnecessary steps and minimizing errors, a streamlined approval process allows staff to focus on more strategic tasks, boosting overall productivity.
- Enhanced Compliance: A well-defined approval process ensures that all contracts are reviewed and approved in accordance with company policies and legal requirements, thereby reducing the risk of non-compliance.
- Increased Transparency: A transparent approval process provides clear visibility into the status of contracts, allowing stakeholders to track progress and make informed decisions.
- Better Decision-Making: Ensuring that contracts are reviewed and approved by the right people, with the right expertise, at the right time, leads to more informed and effective decision-making.
Steps in the Contract Approval Process
The contract approval process typically involves several key steps to ensure thorough review and proper execution:
- Contract Creation: The process begins with the creation and drafting of the contract by the contract administrator or legal department. This step involves outlining the terms and conditions that will govern the agreement.
- Review and Approval: The drafted contract is then reviewed and approved by various stakeholders, including the legal department, contract administrators, and business leaders. This step ensures that the contract meets all necessary standards and requirements.
- Contract Execution: Once approved, the contract is executed by the authorized signatories. This formalizes the agreement and makes it legally binding.
- Contract Management: After execution, the contract is managed and administered by the contract administrator or legal department. This involves monitoring compliance and managing any amendments or issues that arise.
- Renewal or Termination: Finally, the contract is either renewed or terminated as necessary, based on its terms and the needs of the business.
By following these steps, businesses can ensure that their contracts are properly reviewed, approved, and executed, thereby reducing the risk of errors, non-compliance, and disputes.
Approving contracts with workflow management
A contract approvals workflow is an automated process for reviewing and approving contracts that regulates the tasks involved in submitting, reviewing, collaborating on, and, ultimately, approving standardized contracts in a highly predictable manner, ensuring compliance.
Timeliness and productivity are dramatically increased with contract automation, providing employees with a central web dashboard for submitting and tracking a request for new contracts. After implementing a workflow management solution, the contract approval process becomes more streamlined. Contract approvals are sometimes received in several hours, down from days or weeks. Custom alerts and triggers ensure that anyone involved knows their next task and when it's due.
Common Features in Contract Approval Software
- The ability to attach and route documents with a contract intake form.
- The ability to sign and/or time and date stamp contracts.
- An audit trail to show who did what and when.
- Redlines can be attached and sent back to the requestor for legal review.
- A defined contract approval process with business rules for exceptions.
Transparency
If the administrator desires, the individual submitting the request can see the entire path of the submitted contract and whose "desk" it's sitting on. They will also know immediately if the new contract provisions are approved and can review any revisions or comments made within the dashboard.
Once the process is complete and the contract approved, it can be pushed into the organization's document management tool of choice for archival. Meanwhile, the entire approval process is auditable anytime.
We have an app for that! Download our Contract Review and Approval process app(opens in a new tab) and quickly get up and running with automation.
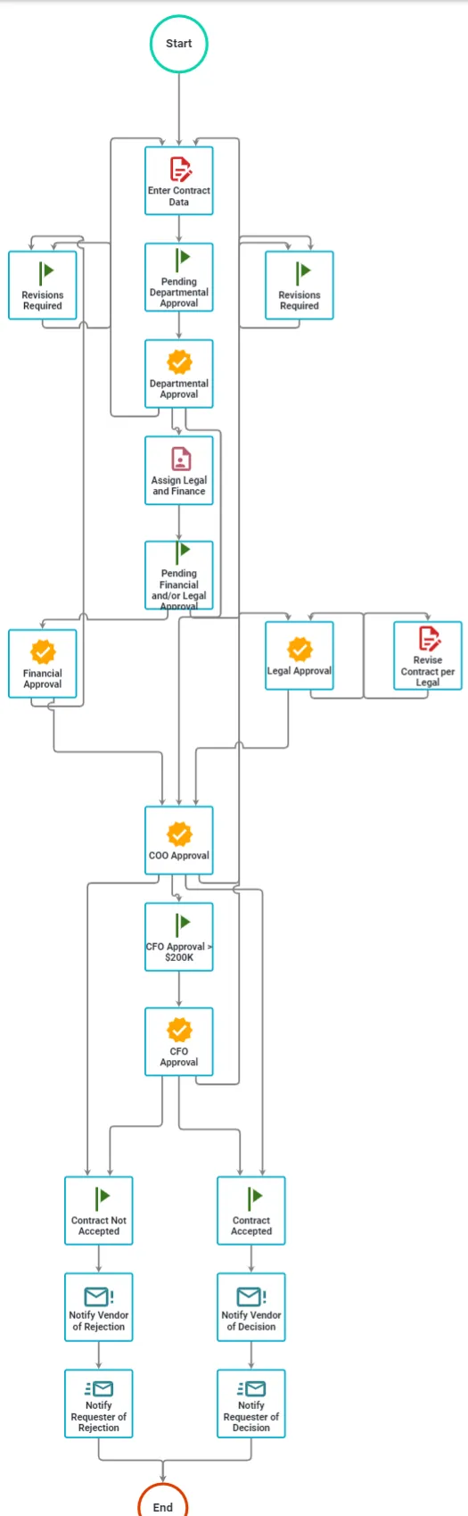
Contract Approval Process Example
Below is one example of a contract approval process. Your process is probably different, so Nutrient Workflow lets you customize the workflow to your organization's needs. Use our drag-and-drop process builder to add tasks, approvers, logic steps, integration, and whatever you need to make your process compliant and efficient.

Contract Approval Process Case Study: Oakland Unified School District
As part of the Oakland Unified School District's accountability and quality priorities, it needed to automate specific manual tasks bogging down its staff in paperwork and manual follow-up. In search of a more straightforward way to initiate vendor contracts, approve companies that work for the district, and ascertain the necessary approvals from various levels within the district administration, OUSD turned to Nutrient Workflow for an automated request management solution.
Interested in Automating Contract Approvals?
Check out our Automation Resources or schedule a demonstration.
- Request a Live Demonstration
- Workflow Ideas Weekly Email Newsletter
- Product Videos
- Workflow Tools and eBooks
FAQ
A contract approval workflow automates the steps of reviewing, approving, and managing contracts, ensuring compliance and efficiency.
Automation reduces delays, provides transparency, and eliminates manual errors, streamlining the entire process.
Yes, most software allows multiple approvers with defined roles, ensuring all necessary approvals are obtained.
Common features include document routing, audit trails, electronic signatures, and customizable business rules.
Transparency ensures stakeholders know the status of requests and helps identify bottlenecks, improving accountability.