Automation for IT Departments
Table of contents
IT Service departments are the core of an organization’s operations. From marketing to finance to HR, IT touches every aspect. IT teams are searching now more than ever to find a way to become more efficient. Finding the right tool to improve operational efficiency is critical whether your department is one sole individual or a large corporation with many workers.
Workflow Automation for IT Request Management
With the power of automation, IT departments can build simple or sophisticated automated workflow systems that can handle almost any IT business process.

On the front end, employees have access to a user portal. This portal is a one-stop shop for submitting forms, tracking processes, and communicating with each other. As for the backend, IT admins can build workflows in a drag-and-drop environment, integrate with existing systems to push and pull information as needed, build out forms, and identify bottlenecks and trends.
Case Study: How GlaxoSmithKline Automates Its IT Department
GSK wanted to find a request management system that could be implemented by all IT departments within the company worldwide, providing users with a single, familiar interface that was more welcoming and user-friendly.
“The widespread adoption of this system went much faster than we expected. What we did was give employees an automated approval and notification process, replacing the manual gathering of approvals for IT services, saving the business units time and money, and we’ve been able to make that available to many more employees in a concise amount of time.” – Neil Weitz, Director of IT Help at GlaxoSmithKline.
Use Case Examples:
- Software Change Requests
- New IT Projects
- System Access Requests
- Software Asset Management (SAM)
- On-boarding setup
- Hardware and software requests
- Incident reporting
- Technical service/support requests
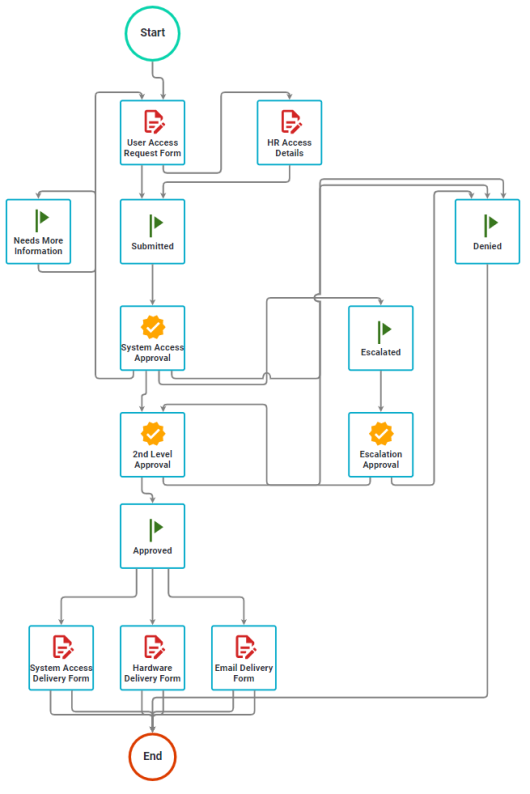
Workflow Example: IT User Access Request
An IT User Access Request allows individuals to request access to software and systems they currently do not have the right to access. Properly safeguarding information and data within an organization is a core management responsibility. The workflow below illustrates an example of how an automated user access request would look in the Nutrient Workflow environment. This process is also available as a free downloadable process app for Nutrient Workflow customers.

This sample process allows a user to request access to software and systems. The form includes questions about the user and the type of access they need, including a separate form for any HR access needs. It provides two levels of approval with approver options for rejecting the request. It also allows for a delivery date to be submitted for each type of access.
Notifications, alerts, and reminders ensure tasks are performed within the expected timeframes. In addition, access requesters can always see their requests’ status without sending emails or making phone calls. Allow users to request multiple access from one form to streamline the process.
Need to Manage IT Service Requests More Efficiently?
Workflow automation can help IT teams reduce administrative headaches. Nutrient Workflow allows IT administrators to build solutions for submitting requests, gathering approvals, routing information, triggering alerts, and more. Request a demo of our software to see how we can help your organization be more efficient.
More IT Resources:
- Workflow Automation Guide for IT
- Access Control Management
- IT Service Request Management
- Workflow for IT Services
- Service Request Software